Drop from the layer above

The reward will remain

Individual Work

Time: 2025.2 - 2025.4

Type: Video Game

Software: Maya,Photoshop,Unity

Summary

The Edge of Abyss is a roguelike strategy game that combines grid-based tactical movement with card-based actions. Players take on the role of a cultural relic preservation expert who, while investigating an ancient, decaying hanging temple, finds themselves trapped at the top due to sudden structural collapse. They must use their action cards to escape before the entire temple crumbles.

VIDEO


Inspiration


I discovered The Cards You're Dealt on Itch.io and was immediately drawn to its unique combination of card-based mechanics and grid-based levels. I found its design to be an excellent foundation for exploration. Inspired by this concept, I saw an opportunity to merge it with my passion for Chinese ancient architecture preservation—a theme I’ve always loved. By blending these ideas, I believe I can create a truly compelling and innovative game experience.

Core Mechanics

When the player arrive at these tiles, he will get a bonus


Action System

  • Turn-based gameplay: Players use action cards each turn to move, climb, clear obstacles, and search for resources on the grid-based map.

  • Falling mechanic: When the player's action cards run out, the current floor collapses, and the player falls to the next level, facing new challenges. All the objects on the current floor will fall down to the next level as well. And these objects will interact with the objects next floor and change the structure of the next level.

  • Mini Map: The mini map on the top left of the screen will display the origin level layout of the next level, players will make decisions basing on that and take the falling interactions into consideration.

ART-2d

Common Reward: Choose 1 of 3 cards to add to your deck

Card System

Ancient Chinese wooden architecture, such as the Yingxian Wooden Pagoda and Hanging Temple, faces significant preservation challenges. The primary threats include structural instability, as wooden frameworks weaken over time due to weathering, earthquakes, and wind forces. Additionally, wood decay and insect damage, especially from termites, pose a constant risk. For the Hanging Temple, the erosion of the cliff face supporting the structure further endangers its stability. Increased tourist foot traffic also adds stress to these fragile buildings.

Card Types:

  • Move: Walk, sprint, jump, etc.

    1. Climb: Traverse gaps, broken railings, and ledges.

    2. Clear Obstacles: Remove fallen beams, collapsed pillars, or debris.

    3. Search: Investigate relics, potentially gaining buffs or new cards.

  • Three Attributes (Confucianism(儒), Buddhism(佛), Taoism(道)): Each card carries a cultural attribute, influencing card upgrades and interactions.

  • Card Fusion: Two identical cards can be merged into a more powerful version when descending to the next floor, improving efficiency and effectiveness.

Daoism Reward

Confucianism Reward

The obstacle will remain

Level Design

UI Design

Card Reference

Card Prototype

Pattern Reference

Visual Design

ART-3d

Environment Reference

Buddhism Reward

Grid-based tactical maps: Each floor is divided into tiles, requiring strategic movement and decision-making.

  • Expanding levels: Each subsequent floor is slightly larger than the previous one, allowing for more exploration.

  • Environmental Interactions:

    Falling debris from upper floors can block paths or create new platforms.

    Treasure chests from previous floors may land in accessible locations.

Low-polygon Style

Drop from the layer above

The reward above will be destroyed by the obstacle below

The highest hall:

  1. Hall of the Three Teachings—90 meters above ground level

  2. The entire complex extends from south to north, facing eastward with its back to the west.

  3. Built to harmonize with the terrain, it follows the natural contours of the mountain.


  • The first section comprises the ancestral hall.

  • The second section is the South Wing, featuring principal halls such as the Pure Yang Palace, the Three Officials Hall, and the Thunder Sound Hall.

  • The third section is the North Wing, housing the Four Buddhas Hall, the Three Saints Hall, and the Hall of Three Teachings.


The structures are timber-framed.
Roof eaves exhibit diverse configurations, including single-layer, double-layer, and triple-layer eaves.

To preserve these historical sites, experts employ traditional craftsmanship alongside modern technology. Methods include structural reinforcement, such as replacing or strengthening decayed wooden beams and columns, and cliff stabilization to prevent rock erosion. Digital modeling and real-time monitoring with sensors help track structural integrity and predict potential failures. Additionally, visitor restrictions and controlled access reduce human impact, ensuring these architectural wonders remain intact for future generations.

Game Flow

Drop from the layer above

The reward below will be destroyed by
the obstacle above

Golden Orange (Kāṣāya Gold)

RGB: R:240 G:140 B:50


HEX: #F08C32


Origin: In Buddhist texts, the Buddha’s radiance is described as “Jambudvīpa gold.” The traditional kāṣāya robe takes on an orange-yellow tone from natural plant dyes, symbolizing wisdom and transcendence.
 In Tibetan Buddhism, crimson red (R:150 G:0 B:24) is often used, while Chinese Buddhism favors the brilliance of gold, representing compassion and universal salvation.


Description: A warm, dignified orange-gold that radiates wisdom and benevolence.

Drop from the

layer above

Obstacles can stack up,
and players need to use
more cards to clear them.


Narrative Design


Setting: The Hanging Temple is an ancient relic of historical and spiritual significance, once a fusion site of Confucianism, Buddhism, and Taoism. It has been abandoned for centuries, now deemed too dangerous to enter.

  • Story Progression:

    The player, tasked with surveying the site, is caught in a sudden collapse and must escape before the entire structure falls apart.

    Along the way, they uncover the temple’s hidden history, decipher lost scriptures, and learn about its mysterious past.


Prototype

Drop from the layer above

Final


Visual Design

Character Reference

Card Properties

Deck UI

Character

Color Choice

Xuanqing (Dark Azure)

Hex: #3D3B4F


Tone: Cool


Origin: In ancient China, “Xuan” referred to a deep blackish-blue hue, often recorded among the Eight Banner colors of the Qing Dynasty.


Description: A dark bluish-black with a hint of grayish cyan—low in saturation, solemn, and composed.

Zhesè (Ochre Brown)
Hex: #955539


Tone: Warm


Origin: Derived from natural ochre mineral pigments, used in paintings and pottery since the Pre-Qin era.


Description: A reddish-brown with earthy yellow undertones—simple yet weighty, understated yet enduringly appealing.

Skip Button

Hand binding and glove design

The loose-fitting pants are tightened at the bottom by leggings. They won't affect your adventure.

Ancient cloth shoes design


Organically integrating Buddhism, Taoism, and Confucianism into a unified whole.
Synthesizing the essence of the Three Teachings, embracing deities from all directions.
Within the Hall of the Three Teachings, the Buddha Shakyamuni sits majestically at the center.
Laozi resides to the Buddha's right, while Confucius is enshrined at the upper left.

The rain hat design needs to be decorated with Bagua elements (cut into eight sides). This is important because the player's perspective will only show the top of the head and back.

Belt and pendant design

Lower leggings design for easier movement

Cocoon

In-game perspective

Backpack Reference

The character of the game is mainly a adventurer with a stylized art style. Ancient Chinese wooden architecture, such as the Yingxian Wooden Pagoda and Hanging Temple, faces significant preservation challenges. The primary threats include structural instability, as wooden frameworks weaken over time.

Development


1.Map Generation

  • Dynamically generate each floor

  • Randomly generate objects in the scene that can be explored

2.Card System

  • Card Management: generating, destroying, and other operations

  • Card Implementation: players can drag cards into the scene to activate skills or effects

3.Character Actions

  • Vaulting or climbing obstacles

  • Moving

  • Destroying objects

  • Exploring the environment

Character

Character Script Design

1.Basic Character Actions

  • Moving

  • Removing obstacles

  • Vaulting or climbing

  • Exploring

2.Victory Resolution

  • The victory condition is checked directly within the character script

  • Game objective: find the exit

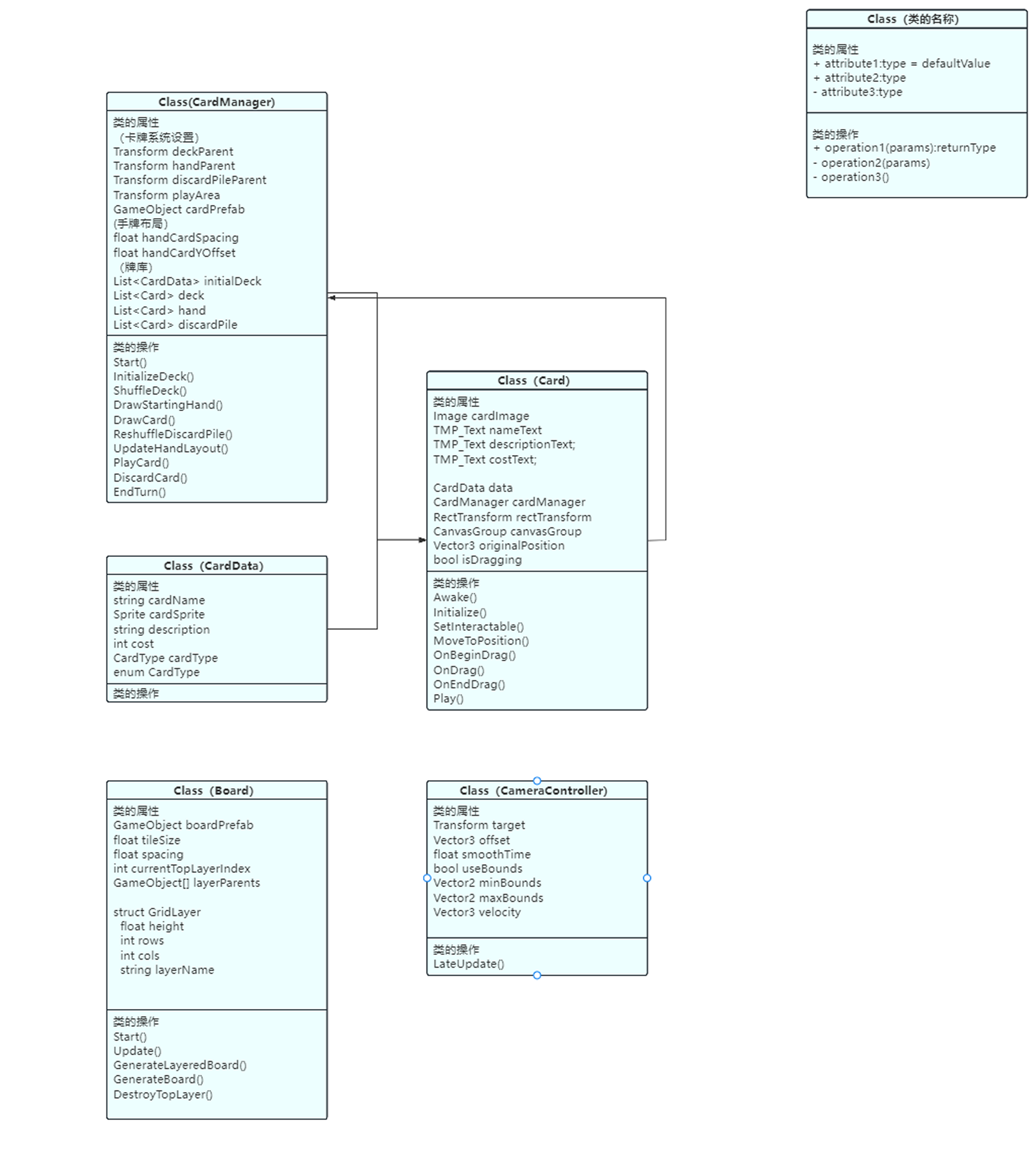
Card

CardManager

CardData

Map

Game Display

CardPrefab

CardUI

Card operation management, setting card partitions, and generating different responses to cards

Map System: Randomly generate map assets and generate all layers at once

Demo pattern: All map levels will be generated at once when the game starts, randomly generated according to my settings

Code Snippets

Move Card

Animation and Corresponding Response

Test Cards-Sample

Clean Card

Manages all tile status information, storing and dynamically updating it.

Different colored tiles correspond to different attributes and respond differently to cards.

According to the game settings: green tiles are movable; red tiles are obstacles and can be removed; yellow tiles are exploration tiles and can be cracked.

Climb Card

Card System: Set up cards with different functions, and the first card generated each time is random, as are subsequent draws. Therefore, we directly set up cardPrefab and use ScriptableObject to store card information, reducing redundancy, increasing flexibility, and facilitating unified management.

Card Basics: Can be dragged and dropped for use, discarding, etc. Basic card logic, including dragging and dropping, and using and removing cards...

Card Functions: Call different functions corresponding to the card type stored in the data—move, discard, explore, and climb over.

Card Management System:
1. Manage Card Display: UI display portion—image information and card information are mapped one-to-one.
2. Manage Card Functions: Correspond to UI display (this is centrally managed in cardData).
3. Manage Card Behaviors: Behaviors when a card is used.

Use module mask for aesthetics, the camera will not capture the content of the next layer

Set the model asset prefab required for the scene


No special effects

+1 Action Point

Clear the obstacles in the four
adjacent tiles (up, down, left, and right)
around the position where the player
played the card.

Expand the boundary outward by one layer
(e.g., from 3×3 to 4×4)